Satstep2660
Open source & fabbable TMC2660 based board.
Install / Use
/learn @satstep/Satstep2660README
The board
Born as an evolution of satstep6600, satstep2660 is an stepper driver board that aims to be an advanced combination of features/performance while keeping a FabLab-reproducible open source design. Apart from just improving some of the satstep6600 features, such as microstepping precision, it also implements additional programmability and sensing functionalities. The TMC2660 on which satstep2660 is based, offers an SPI interface, allowing to dynamically change several of the configuration parameters, for instance microstepping and current among others. The Trinamic chip is also able to measure the back EMF of the motor, detecting potential stall situation and automatically adjusting the current according to the detected load. If correctly tuned, the stall detection can be used in place of endstops and even to detect missed steps.
satstep2660/TMC2660 features:
- up to 256 microstepping
- motor current up to 4A per coil
- voltage up to 30V DC
- overcurrent, short to GND, overtemperature and undervoltage protections
- SPI and STEP/DIR interfaces
- on the fly reconfigurable: microstepping, current, stall sensitivity...
- back EMF sensing, stall detection (no need of endstops!), automatic load sensing, load-dependent current control
- capable of detecting missed steps
- selectable clock, internal 15Mhz or external 16Mhz (or your preferred value 10-20Mhz)
- symmetric sense resistor pcb design
- massive polygons and double-side pcb to maximize the heat dissipation
- exposed 5V regulated output
- cost of about 11$
Both external clock and sense resistors can be changed according to specific needs. In the given schematic the external clock, set to 16Mhz to match with my other satshakit boards running at the same frequency, can host an oscillator with the same footprint having different clock. Same is for the 1206 sense resistor, set to 0.1Ω in this configuration.
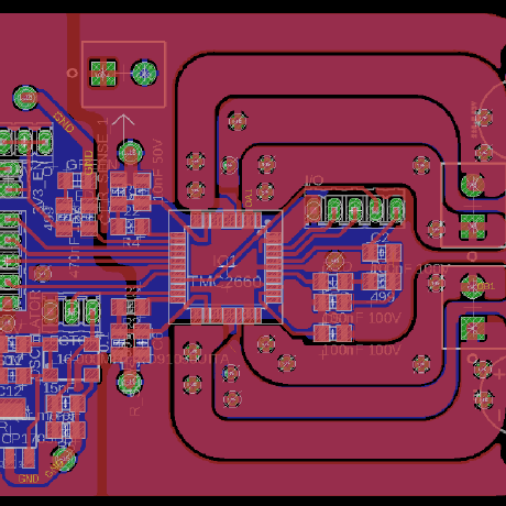
satstep2660 schematic:
<img src="media/satstep2660_schematic.png" width="100%">The PCB takes care of the TMC2660 recommendations and TMC2660 Datasheet, like the symmetric design for sense resistor and motor channel, massive layers for motor channels GND and VMOT, optional external clock for precise operations. A dual-layer PCB design has been used, due to Fab Lab/milling limitations on producing the recommended 4 layer design. The top layer outer polygon is the VMOT.
satstep2660 board top:
<img src="media/satstep2660_board.png" width="100%">To be noted that an almost equal design of the motor channel polygons is in the bottom layer, to leave as much as surface as possible for heat dissipation. In this case the outer layers are GND, with the logic GND on left side connected to the power GND on the right, with a small trace to reduce noise between the two.
satstep2660 board bottom:
<img src="media/satstep2660_bottom.png" width="100%">As shown in the following gif, the PCB has been made from a double-sided FR1 copper clad, instead of two glued as in the satstep6600. Despite a bit longer and precise process (described below), this allows trough hole components to be correctly soldered on both sides.
<img src="media/satstep2660.gif" width="100%">Downloads
Downloads (right click download as):
- satstep2660 schematic
- satstep2660 board
- satstep2660 top traces (1/64)
- satstep2660 top traces (0.01")
- satstep2660 top holes
- satstep2660 top reference holes
- satstep2660 bottom traces
- satstep2660 BOM xlsx
- satstep2660 BOM ods
Getting started with satstep2660
As usual for CNC milled and hand soldered boards, before connecting anything make sure all the traces and components are properly isolated. Especially in this case where there is up to 30V and spikes can occur, carefully check all the board for shorts.
Another mandatory step is to make sure you have set the clock configuration jumpers depending if you will use the internal or the external clock. The internal clock is set to 15Mhz and the external to 16Mhz (or as per the oscillator you choose). External clock is recommended for more precise operations, and to possibly to match the frequency of the used microcontroller. Following how to configure the satstep2660 clock:
- internal clock: "OSC JUMPER" connected to the left to close the "INT. OSC"
- external clock: "OSC JUMPER" connected to the right to close "EXT 16M", and "EXT OSC EN JUMPER" in place
Find below the satstep2660 pinout:
<img src="media/satstep2660_pinout.png" width="100%">In case you would like to use an Arduino to drive satstep2660, here an example connection schema for SPI using pin 10 as slave select. To test satstep2660 is recommended to use the Trinamic TMC26XX library, example TMC26XXMotorTest connecting both the SPI and the STEP/DIR interfaces. Make sure to assign the pins according to your connections to the slave select and the STEP/DIR interface. The TMC2660 is configured by using 5 different registers with 20bit each, for more information about the values refer to the TMC2660 Datasheet.
<img src="media/satstep2660_arduino_connection.png" width="100%">Milling tips
To mill the board both 1/64 and 0.01" tools together with fabmodules have been used. The 0.01" tool is necessary to isolate the TMC2660 pads, plus some other small details around it. Being a double sided board, it is necessary to use a double sided copper clad (FR1 or FR2 recommended for the milling), and to flip the board using fixed reference points. The board shown in this repository have been milled using a Roland SRM-20.
1st step - mill the top traces
The first step is to mill the top traces using the 1/64 tool. Because the overall milling process is a long one with multiple steps and tools changing, it is recommended to note down the machine coordinates at the XY origin point. Also to drill a small hole by manually starting the spindle in the origin point could help in case the machine coordinates are not reliable/lost. These tricks could allow you to resume the job in case something happens. For this step, Fabmodules with the standard settings for 1/64 process have been used.
Here is the top traces png requiring the 1/64 tool: <img src="milling/top_traces.png" width="100%">
2nd step - mill the top traces requiring the 0.01"
To avoid really long milling time, the areas requiring the 0.01" tool have been cropped from the top traces png, keeping the same png size to match the X and Y reference. These areas are only on the top layer of the PCB. The 0.01" tool is quite fragile, and for this is recommended to use it only with the 0.01" process of the Fab Modules, and to even decrease a bit the speed to 1.5 or 1mm/s. Before launching the job remember to take again the Z reference after changing the tool.
Here the cropped image for the tiny details requiring the 0.01" tool: <img src="milling/top_traces_001.png" width="100%">
3rd step - mill the holes
Requiring the 1/32 tool, this step uses the 1/32 process from Fab Modules with standard settings. Pretty much following the standard way of doing it. Again before launching the job remember to take again the Z reference after changing the tool.
This is the png for the holes: <img src="milling/top_holes.png" width="100%">
4th step - mill the reference holes
The milling of the reference holes is done separately from the PCB holes because of the different cutting depth. If you don't mind about this and have slightly longer time for milling the holes, you could also join the 3rd and the 4th step. The used tool is again the 1/32, same as the process in Fabmodules. The recommended depth is 2.9mm (cutting length of the 1/32 is 3.175mm). In case you'll make yourself a double sided board remember that these holes must be exactly symmetric to the design of the board.
Use this png for the reference holes: <img src="milling/top_reference_holes.png" width="100%">
5th step - mill the board outline
In order to flip the board we now need to mill the board cutout. Similar to the job to cut the holes, this step still uses the 1/32 tool and default process from Fabm
Security Score
Audited on Nov 24, 2023
