Blocksmith
Blocksmith: Safe & fast interfacing network blocks and attestations with Casper FFG finality & LMD Ghost fork choice
Install / Use
/learn @mratsim/BlocksmithREADME
Blocksmith
Blocksmith is a design RFC for a scalable Eth2 blockchain client.
See Eth2 specification at: https://github.com/ethereum/eth2.0-specs
It is a refactoring proposal for NBC (https://github.com/status-im/nim-beacon-chain) with the following features:
- Service/Actor-like architecture with communication between services done by message-passing
- Loose-coupling between services
- Defined and restricted capabilities per service
- Multithreaded services.
The RFC has the following goals:
- be a support document for future development, audits, testing, fuzzing and documentation efforts.
- propose a direction for the codebase and gives more structure as it has so far grow in an organic way.
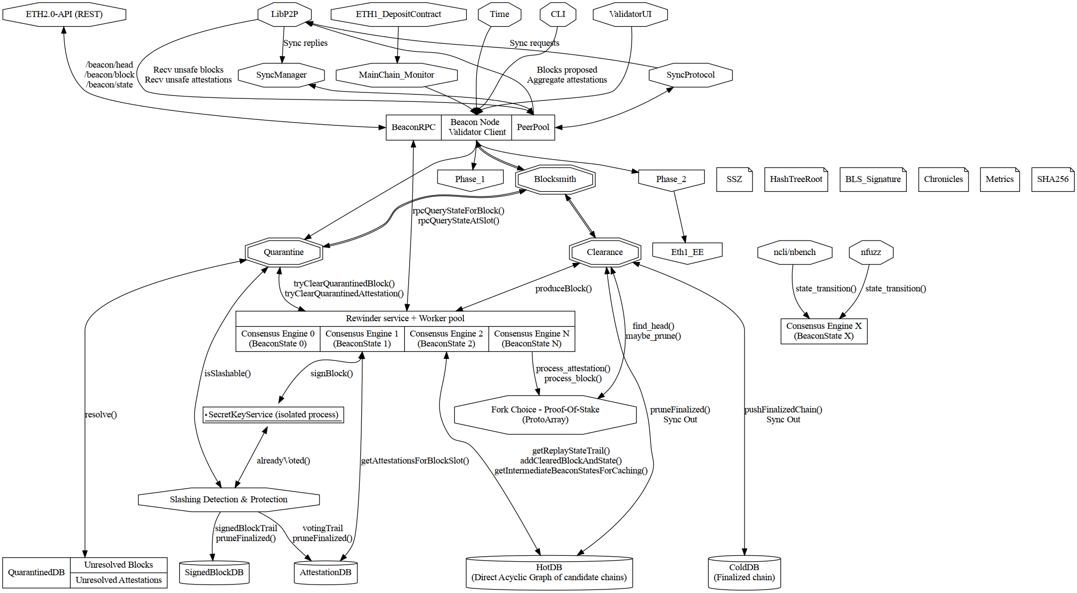
Proposed architecture for Eth2 phase 0
The architecture is detailed in architecture_phase0.md

Services
The HotDB service is detailed in hotdb.md. It is in charge of providing:
- a cache for the direct acyclic graph (DAG) of blocks since the last finalized block.
- a cache for some intermediate states of the DAG so that we can recompute a certain state within a memory and CPU budget.
The Rewinder service is detailed in rewinder.md It is in charge of all operations that are applied to a certain state of the blockchain:
- validating a block
- validating an attestation
- producing a new block
